自噬是一种依赖于溶酶体的细胞降解途径,通过选择性自噬消除受损或不需要的细胞器和有害的蛋白质聚集物,控制细胞器质量和数量,参与调节细胞的生长、代谢和命运的调控,维持细胞稳态。脂滴(lipid droplets,LDs)是细胞内独特的以中性脂质填充、单层磷脂包围的细胞器,是一种高度动态的结构,循环“形成—降解”这一过程。LDs除了通过脂解的作用,将脂滴内的甘油三酯(TG)降解为甘油和脂肪酸,还可以依赖自噬-溶酶体的脂滴降解途径。
细胞器选择性自噬(selective autophagy)发生的关键步骤是自噬膜对损伤或不需要的细胞器的特异性识别和包裹,这一过程是通过自噬体上的LC3/GABARAP蛋白直接与特定的细胞器受体相互作用,或与细胞器相关的连接蛋白结合实现自噬的识别。到目前为止,许多这样的受体已经被发现指导线粒体、内质网(ER)和核糖体的包封。然而,特异性介导LDs识别和包过的蛋白质仍有待确定。
2022年12月,浙江大学国际医学院/附属第四医院的刘伟课题组与Dante Neculai课题组合作,在Protein & Cell杂志在线发表题为“ORP8 acts as a lipophagy receptor to mediate lipid droplet turnover”的研究论文,该研究采用集萃药康Osbpl8-KO(B6/JGpt-Osbpl8em10Cd/Gpt)小鼠和B6-ob(B6/JGpt-Lepem1Cd25/Gpt)小鼠,报道了脂质转运体蛋白ORP8能定位脂滴,并通过LC3/GABARAP直接相互作用实现,招募自噬隔离膜对脂滴的包裹和经由溶酶体的降解。ORP8被AMPK磷酸化,从而增强其对LC3的结合,促进LDs自噬。通过体内外等等实验结果表明ORP8是一种吞脂受体,在细胞脂质代谢中起着关键作用。
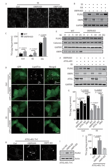
1.ORP8定位于LDs上
作者通过从细胞中分离LDs,后与纯化的GST-LC3B孵育进行质谱分析,发现ORP8与LC3B存在相互作用,并通过细胞生化手段验证了这一结论。同时作者通过Ariyscan高分辨率显微成像、脂滴纯化和APEX标记电镜等手段确认了ORP8定位于LDs上,并在诱导噬脂的条件下定位增加。通过构建不同的ORP8突变体,作者进一步发现ORP8的跨膜结构域是决定其脂滴定位的关键结构域。

图1.ORP8在LDs上的定位
2.ORP8促进LDs降解
作者通过对细胞中ORP8基因的敲低和敲除发现,LDs和甘油三酯的含量发生上调。而通过过表达ORP8发现,显著降低了细胞内LDs含量和显著降低了细胞内TG水平。这些结果表明ORP8负向调节LDs代谢。
通过阻断LDs的生物发生,分析ORP8-KO细胞中LDs的消耗发现,脂滴标志蛋白PLIN2表达未发生明显变化。脂酰甘油三酯脂肪酶(aditriglyceride lipase, ATGL)作为LDs上的限速脂肪酶,其KO可增加细胞内PLIN2和TG的水平;ATGL和ORP8的双重KO可进一步增加PLIN2和TG的积累。这些结果表明,ORP8能促进LDs的降解,而不依赖于脂肪分解。这些结果表明,ORP8能促进LDs的降解,而不依赖于脂肪分解。
ORP8和ORP5是著名的脂质转运蛋白,它们将磷酸丝氨酸(PS)从内质网转运到质膜,将磷脂酰肌醇4-磷酸(PI4P)从质膜转运到内质网。通过ORP8突变体ORP8-h514a /H515A与WT比较,过表达GFP-2A-ORP8-H514A/H515A显著降低了细胞中的LDs。这些数据表明,ORP8参与LDs降解可能与其脂质转运活性无关。

图2.ORP8促进LDs的周转
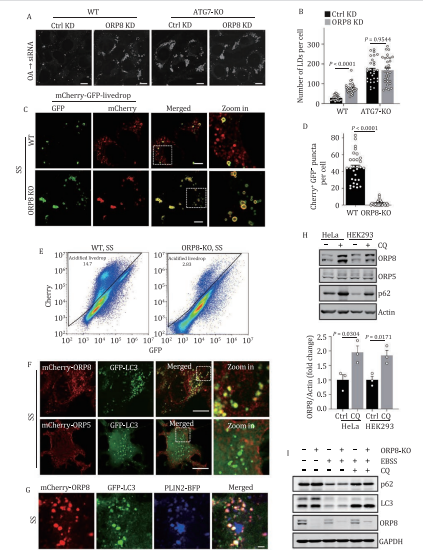
3.ORP8调节脂肪吞噬
作者发现ORP8促进脂滴降解依赖自噬蛋白ATG7;随后利用构建的mCherry-GFP-livedrop探针来检测细胞内噬脂通量,同时通过共聚焦显微成像与流式细胞术等手段,发现ORP8敲除细胞中脂滴自噬水平显著降低;此外,ORP8与自噬体和溶酶体发生明显的共定位;敲除ATG7或使用氯喹抑制自噬后,ORP8蛋白累积。这些观察结果提示ORP8直接参与脂滴自噬过程,并且其自身经自噬途径降解。

图3.噬脂作用需要ORP8
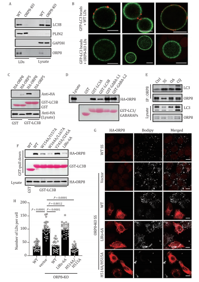
4.ORP8作为一种脂吞噬受体
根据先前研究结果,作者推测ORP8是介导脂滴自噬的受体蛋白。为了证实这一推测,作者通过脂滴纯化、体外脂滴膜结合试验、GST-pull down、CO-IP等实验证明ORP8与LC3/GABARAP之间直接结合,而后发生相互作用。
图4.ORP8-LC3相互作用的表征
5.AMPK磷酸化并激活ORP8
先前的研究表明AMPK参与了噬脂,为了证明AMPK与ORP8之间的关系,作者通过诱导细胞脂滴自噬,发现能同时激活AMPK和导致ORP8的磷酸化,而抑制AMPK活性后ORP8的磷酸化水平被显著减弱。
通过体外激酶实验结合蛋白质磷酸化修饰的质谱分析,证实ORP8是AMPK的直接底物,同时证实了ORP8上的AMPK磷酸化位点Thr54和Ser65。此外,实验发现AMPK对ORP8的磷酸化作用虽然不会增加ORP8在脂滴的定位,但能显著增强ORP8与LC3的结合,从而促进脂滴自噬。这些结果表明AMPK通过直接磷酸化ORP8来促进ORP8与LC3/GABARAP的相互作用,从而激活ORP8介导的噬脂作用。

图5.AMPK在脂吞噬过程中调节ORP8的活性
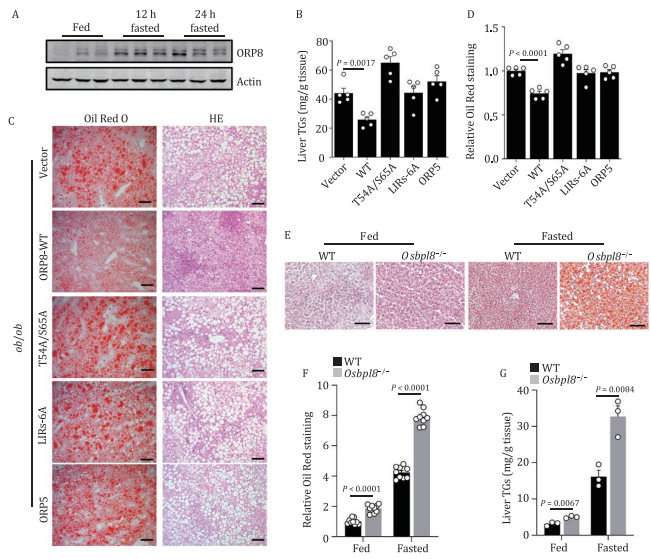
6.ORP8可减少小鼠肝脏脂质沉积
作者通过研究过表达ORP8的ob/ob肥胖小鼠,发现小鼠肝脏中的脂滴和甘油三酯的含量升高速率减缓;通过对Osbpl8-KO与WT小鼠肝脏中脂滴含量对比,发现Osbpl8-KO小鼠肝脏中脂滴含量增高,并且在禁食后尤为明显的脂滴累积表型。表明ORP8在体内LDs分解代谢中起着重要作用。

图6.ORP8可减轻小鼠的脂质沉积
结论
在本研究中,通过体外和体内分析,明确了ORP8是介导脂滴自噬的特异受体。实验结果表明,ORP8通过AMPK调节的与LC3/GABARAPs的相互作用介导自噬识别和降解LDs。这些发现可能为脂代谢相关疾病的干预和治疗提供新的靶点。