肝素是一种具有抗凝作用的哺乳动物多糖,已被广泛用于治疗各种血栓性疾病,如静脉血栓栓塞;除血栓性疾病外,基础研究和临床实践的累积证据表明,肝素治疗可改善败血症的结局,败血症是一种主要死亡原因,定义为感染诱导的伴有器官功能障碍的危重症。尽管相对清楚的是肝素如何发挥其抗凝作用,但肝素所能实现的免疫调节机制仍然是个谜。
2021年2月8日,中南大学吕奔团队在Immunity 在线发表题为“Heparin prevents caspase-11-dependent septic lethality independent of anticoagulant properties”的研究论文,该研究使用了集萃药康斑点鼠(B6/JGpt-Hpseem1Cd1095/Gpt, T017525),报道了肝素可预防败血症中caspase-11依赖性免疫反应和致死性,而与其抗凝特性无关。
正文
1.肝素阻止败血症中caspase-11依赖性免疫反应和致死性
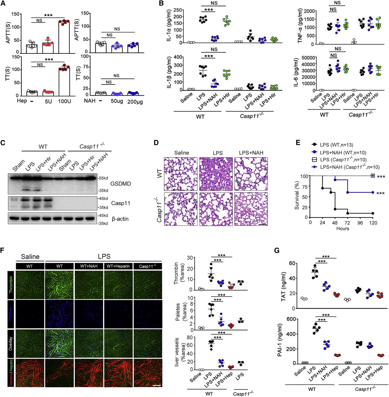
研究者对野生型和caspase-11缺陷小鼠进行致死性内毒素血症处理,并平行给予对照溶剂或肝素,发现肝素处理几乎完全阻断了IL-1a和IL-1b的释放以及GSDMD的裂解,与肝细胞中caspase-11缺陷的程度相似;肝素给药或caspase-11缺失可减弱致死性内毒素血症的肺损伤并显著促进存活(图1)。

图1.肝素阻止败血症中caspase-11依赖的免疫反应和致死性
2肝素抑制caspase-11活化与其抗凝特性无关
研究者通过使用硫酸化肝素(NAH)(硫酸化肝素是一种化学修饰的肝素,不会发挥抗凝特性)来给药。发现硫酸化非抗凝肝素(NAH)剂量依赖性地阻断内毒素血症中的caspase-11介导的免疫反应和动物致死性,而不影响TNF或IL-6的血浆浓度;NAH处理显著降低了LPS激发后的凝血酶活化,其方式与caspase-11缺陷相似;NAH治疗阻止LPS诱导的血浆TAT复合物、D-二聚体和PAI-1的增加,其方式与caspase-11缺陷相似(图2)。

图2.肝素抑制caspase-11活化与其抗凝特性无关
3.肝素在体外选择性抑制HMGB1和caspase-11依赖性免疫应答
研究者先用重组HMGB1蛋白与LPS诱导,发现WT而不是caspase-11缺陷的腹腔小鼠巨噬细胞释放IL-1a、IL-1b和乳酸脱氢酶(LDH)以及GSDMD裂解且肝素呈剂量依赖性抑制Caspase-11依赖性免疫应答和GSDMD裂解(图3)。

图3.肝素在体外选择性抑制重组HMGB1和caspase-11依赖性免疫应答
接着研究者用LPS和HMGB1 +/+ 或HMGB1-/-小鼠胚胎成纤维细胞(MEFs)的坏死细胞裂解物刺激小鼠腹腔巨噬细胞,发现仅来源于Hmgb1 +/+ MEFs的坏死细胞裂解物使LPS能够以caspase-11依赖性方式诱导IL-1a和IL-1b的强烈释放以及GSDMD裂解,此时加入肝素可以剂量依赖性地抑制IL-1a和IL-1b的释放,并阻断GSDMD的裂解。用HMGB1 +/+ 或HMGB1-/-小鼠肝细胞与小鼠腹腔巨噬细胞共培养,向细胞培养基中加入肝素可阻断caspase-11依赖性免疫应答和GSDMD孔形成(图4)。

图4.肝素在体外抑制内源性HMGB1和caspase-11依赖性免疫应答
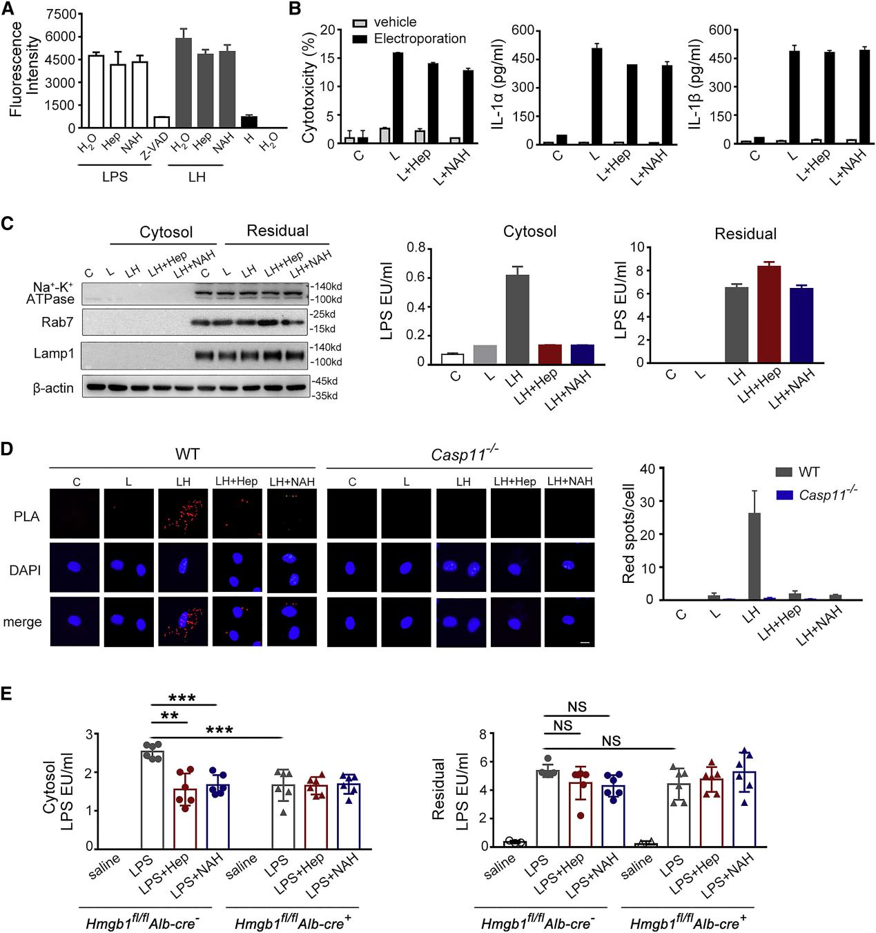
4.肝素通过抑制HMGB1介导的LPS胞质转运抑制caspase-11活化
研究者用LPS和HMGB1刺激巨噬细胞,发现加入肝素可显著降低巨噬细胞胞质中LPS的浓度;使用近端连接试验(PLA)发现HMGB1显著促进LPS-caspase-11相互作用,加入肝素可减少胞质中LPS-caspase-11相互作用;用肝细胞HMGB1缺陷小鼠及其对照小鼠进行致死性内毒素血症,伴或不伴肝素处理,发现肝素处理显著降低了对照小鼠而不是HMGB1缺陷小鼠脾细胞胞质中的LPS浓度(图5)。

图5.肝素通过抑制HMGB1介导的LPS胞质转运来抑制caspase-11活化
5. 肝素直接抑制HMGB1-LPS结合
研究者通过表面等离子体共振(SPR)显示肝素和NAH均能够阻止HMGB1-LPS结合;使用PLA定量测定了HMGB1 + LPS- 刺激的巨噬细胞表面和内部的HMGB1-LPS复合物,加入肝素可显著降低细胞表面或细胞内检测到的HMGB1-LPS复合物数量(图6)。

图6.肝素抑制HMGB1-LPS结合
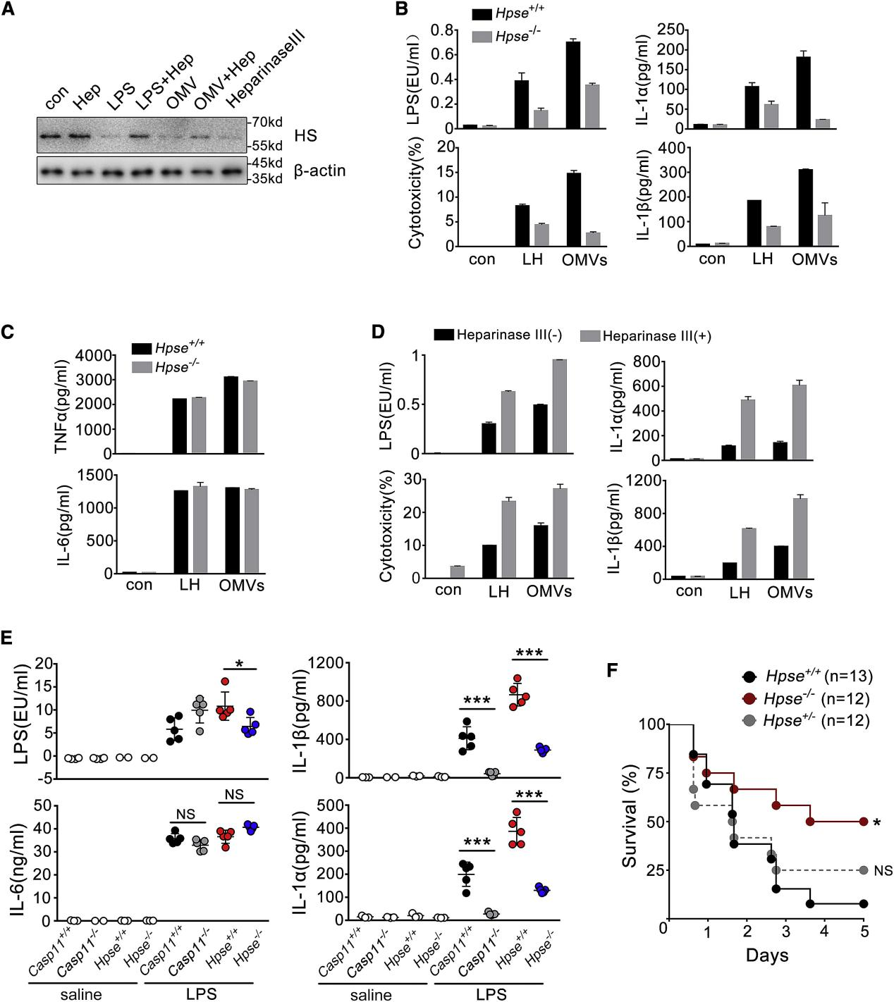
6.肝素通过阻止乙酰肝素酶介导的糖萼降解抑制LPS的胞质转运
研究者使用OMV刺激的小鼠巨噬细胞,加入肝素或NAH可显著减少该巨噬细胞LPS胞质转运;通过乙酰肝素酶的基因缺失或添加肝素或NAH可阻止HMGB1 + LPS或OMV刺激导致的糖萼的密度降低。使用重组乙酰肝素酶人工降解巨噬细胞的糖萼,导致胞质中LPS浓度增加(图7)。

图7.肝素通过阻止乙酰肝素酶介导的糖萼降解,抑制LPS的胞质转运
结论

研究表明,肝素或无抗凝功能的硫酸化肝素(NAH)抑制了HMGB1与脂多糖(LPS)的结合,并可以阻止乙酰肝素酶降解巨噬细胞的糖萼,这些两个过程的发生阻止了LPS的胞质传递和caspase-11的激活,进而阻止GSDMD的裂解成为GSDMD-NT。
临床上接受肝素治疗的败血症患者的生存率高于未接受肝素治疗的败血症患者。然而,更广泛使用肝素治疗败血症的一个障碍是出血风险。无抗凝活性的改良肝素给药对凝血无影响。这种以前未被认识的肝素功能的鉴定确立了先天性免疫反应和凝血之间的联系。