7 年
手机商铺
入驻年限:7 年
药康生物
江苏 南京市 浦口区
抗体、细胞库 / 细胞培养、技术服务、试剂、耗材、实验室仪器 / 设备
生产厂商 代理商 科研机构
公司新闻/正文
2096 人阅读发布时间:2023-02-17 13:50
集萃无菌鼠助力揭示水飞蓟素降脂保肝功效,2023年1月30日,复旦大学吴浩、山东理工大学纪洪芳、申亮研究组在Nature Communications在线发表了题为“Microbially produced vitamin B12 contributes to the lipid-lowering effect of silymarin”的文章,揭示了中药水飞蓟素可通过肠道微生物合成的维生素B12发挥降脂保肝的功效。该研究中所使用的C57BL/6J(Germ-free,GF)和相关实验服务由集萃药康提供。
水飞蓟素是从菊科植物水飞蓟的果实中提取得到的天然活性物质。该药是黄酮木脂素(主要为水飞蓟宾)和多酚类化合物的混合物。水飞蓟素已被证实可以改善肝损伤和脂质紊乱,其对肝脏的保护作用及作用机制有待进一步阐明。研究发现,与二甲双胍类似,水飞蓟素口服给药后,在胃肠道中有较高的浓度。水飞蓟素的降脂作用是否类似二甲双胍的降血糖机制,也通过肠道微生物群发挥作用,仍需进一步研究。为此,复旦大学吴浩、山东理工大学纪洪芳、申亮研究组揭示了水飞蓟素改善肝损伤的关键机制,发现了水飞蓟素通过肠道微生物群及其合成的维生素B12来发挥保肝降脂作用。

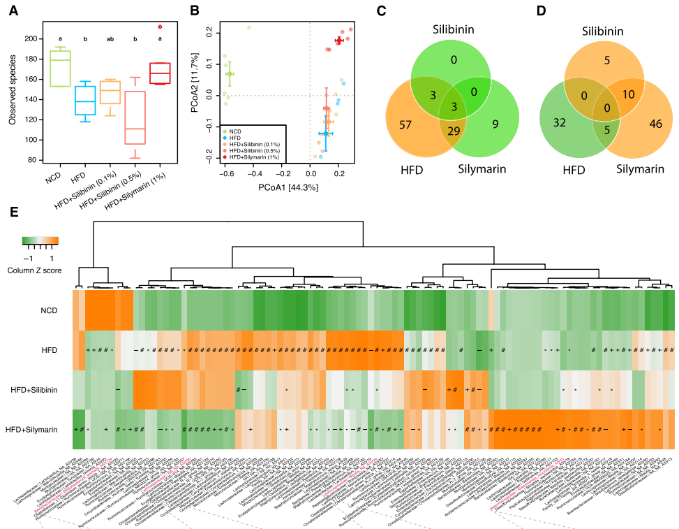
1 水飞蓟素能够改善肝脏脂质代谢以及改变肠道微生物组成
研究者发现肥胖大鼠在补充水飞蓟素或水飞蓟宾12周后肝功能有所改善,肝脏炎症因子IL - 6,TNF - α水平降低,肝脏脂质代谢改善。相对比而言,水飞蓟宾对于肝脏脂质代谢的改善作用不如水飞蓟素。研究者进一步对大鼠粪便菌群进行了16S rRNA测序,结果发现水飞蓟素处理后肠道菌群组成发生了显著改变,而水飞蓟宾处理后没有发生类似的变化,提示水飞蓟素可以部分改善高脂饮食(HFD)诱导的肠道菌群失调,但主要不是通过水飞蓟宾发挥作用,而可能是水飞蓟素中的其他化合物(如二氢槲皮素)或水飞蓟素所调控的微生物代谢产物等。


水飞蓟素能够改善肝脏功能,肝脏炎症,脂质代谢以及改变肠道微生物组成
2 水飞蓟素通过肠道菌群及其维生素B12合成能力改善肝脏脂质代谢
为测试水飞蓟素改变的微生物群与改善的肝脂代谢之间是否存在因果关系,研究者进行了12周的粪菌移植(FMT):结果表明FMT能明显改善受体大鼠肝脏脂肪堆积,肝脏炎症以及肝脏脂质代谢,这与直接用水飞蓟素处理的结果一致。研究结果验证了水飞蓟素是通过调控肠道菌群促进肝脏脂质代谢,发挥降脂保肝作用。为了进一步确定其改善肝脏脂质代谢的作用机制,研究者对粪便样本进行了WGS测序,以表征水飞蓟素处理后肠道微生物功能的变化。结果表明水飞蓟素可能主要通过调控的肠道菌群产B12的能力来改善肝脏脂质代谢。


粪便菌群移植实验证实水飞蓟素对肝脏脂肪堆积的保护作用,水飞蓟素通过肠道菌群及其维生素B12合成能力改善肝脏脂质代谢
3 无菌小鼠助力验证水飞蓟素通过肠道菌群及其产生的维生素B12来发挥保肝降脂作用
为了研究B12是否对改善肝脏脂质代谢有直接作用,研究者选用了无菌C57BL/6J小鼠。无菌小鼠能够排除研究过程中肠道微生物差异性的干扰,是研究宿主-微生物相互作用的重要模型。研究者首先对无菌C57BL/6小鼠进行了为期12周的水飞蓟素和高剂量B12给药。结果表明,水飞蓟素对肥胖大鼠肝脏脂质代谢的改善作用在HFD喂养的无菌小鼠中大打折扣;相比之下,直接补充维生素B12的无菌小鼠肝脏总胆固醇和甘油三酯水平比HFD对照组明显下降。结果进一步证实水飞蓟素对肝脏脂质代谢的作用依赖于肠道微生物群及其合成B12的能力。同时,在临床研究中发现,人类血清VB12的δ变化与血清甘油三酯的波动呈负相关。

补充水飞蓟素对于HFD喂养的无菌小鼠无影响,水飞蓟素对于肝脏脂质代谢的改善依赖于肠道微生物群及其合成B12的能力
为了确定B12的作用靶点,研究者对食用高脂饲料补充水飞蓟素或B12的大鼠和无菌小鼠以及高脂对照组进行了肝脏转录组分析。大鼠肝脏转录组数据显示一碳代谢通路和脂肪酸降解通路显著上调。无菌小鼠的肝脏转录组分析显示,水飞蓟素组有26个基因显示出显著变化,而B12处理组中有482个基因发生了变化。靶向代谢组学分析结果显示,在B12组,15个肝脏脂质代谢的关键基因中有9个基因在其中得到验证。这也证实B12可能通过抑制肝脏脂肪生成和增强脂肪酸氧化来抑制肝脏脂肪堆积。与大鼠中观察到不同的是,在B12喂养的无菌小鼠中,参与一碳代谢基因的表达水平没有显著增加,而编码金属硫蛋白的两个基因显著增加。研究者推测,B12介导的一碳代谢和肝脏脂质代谢的相关表观遗传调控需要肠道微生物群。而在无菌条件下,B12也可能通过抗氧化剂或其他未知途径对肝脏脂质代谢间接起作用。

B12介导的一碳代谢和肝脏脂质代谢的相关表观遗传调控依赖于肠道微生物群,在无菌条件下,B12可能通过抗氧化剂或其他未知途径间接起作用。
论文链接:https://www.nature.com/articles/s41467-023-36079-x

水飞蓟素通过调控肠道菌群及其产生的B12在大鼠中发挥保肝降脂作用。肝脏转录组分析表明,减少脂肪生成和增强脂肪酸氧化可以改善肝脏脂质代谢。此外,血清B12的δ变化与人血清甘油三酯的波动呈负相关。