江苏集萃药康生物科技股份有限公司品牌商

7

手机商铺

qrcode
商家活跃:
产品热度:
  • NaN
  • 0.7000000000000002
  • 0.7000000000000002
  • 1.7000000000000002
  • 0.7000000000000002
EAE模型
¥800 - 900
品牌商

江苏集萃药康生物科技股份有限公司

入驻年限:7

  • 联系人:

    药康生物

  • 所在地区:

    江苏 南京市 浦口区

  • 业务范围:

    抗体、细胞库 / 细胞培养、技术服务、试剂、耗材、实验室仪器 / 设备

  • 经营模式:

    生产厂商 代理商 科研机构

在线沟通

公司新闻/正文

集萃成章丨厦门大学吴乔/陈航姿/黄巧玲团队揭示肝星状细胞通过胞外囊泡外泌己糖激酶HK1加速肝癌进程的机制

3241 人阅读发布时间:2023-02-09 13:40

肝星状细胞(Hepatic stellate cells,HSCs)主要参与肝脏纤维化,并且与肝细胞癌(HCC)关系密切[1-2]。大多数HCC病例是在严重的肝脏纤维化或肝硬化的情况下发生的。促纤维化细胞因子TGF-β在发育和组织稳态过程中调节着各种过程,在纤维化的肝脏中明显增加以激活肝星状细胞[3]。临床数据显示,活化的肝星状细胞与HCC患者的预后不佳有关,并以多种方式影响HCC的发展[4-5]。胞外囊泡(EVs)在肿瘤微环境的细胞间交流中发挥着关键作用,可作为早期HCC诊断的生物标志物[6-7]。研究EV介导的HCC细胞和肝星状细胞之间的相互作用有望进一步促进临床治疗。糖酵解重编程也是肝脏纤维化的一个重要特征[8]。Hexokinase(HK)是糖酵解的重要限速酶之一,对葡萄糖的利用至关重要。最近,HK1被认为可以促进肿瘤的代谢重编程[9],然而HK1在HCC进展中的功能尚不明确。

2022年10月3日,厦门大学吴乔教授团队在Nature Metabolism在线发表了题为“HK1 from hepatic stellate cell–derived extracellular vesicles promotes progression of hepatocellular carcinoma”的文章。该研究使用来自集萃药康的Hk1f/f(品系编号:T052189)和Lrat-P2A-iCre(品系编号:T006205)小鼠模型进行研究,结合免疫荧光技术、GST pull-down实验、蛋白质组学分析等多个技术手段,揭示了肝星状细胞中HK1通过胞外囊泡释放后能够加速肝癌进程的机制。同时筛选到一种抑制HCC进展的化合物PDNPA,为HCC的治疗提供一种新策略。
新闻图片1

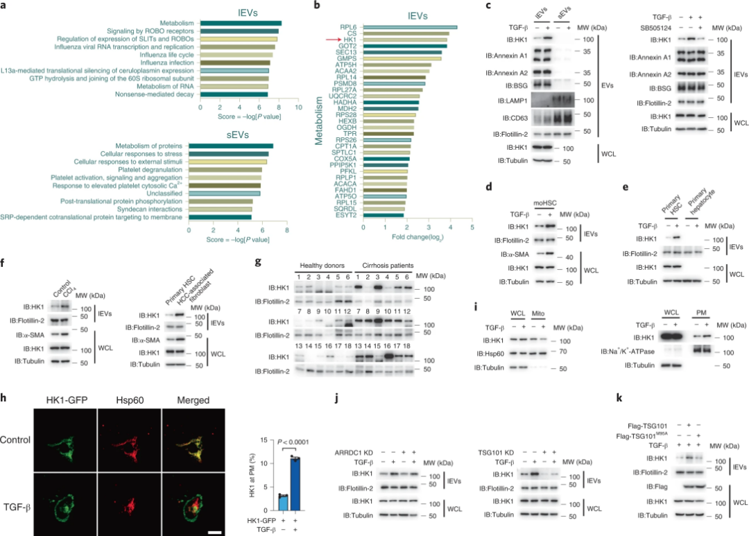
1、TGF-β促纤维化过程中诱导HSCs分泌lEV HK1

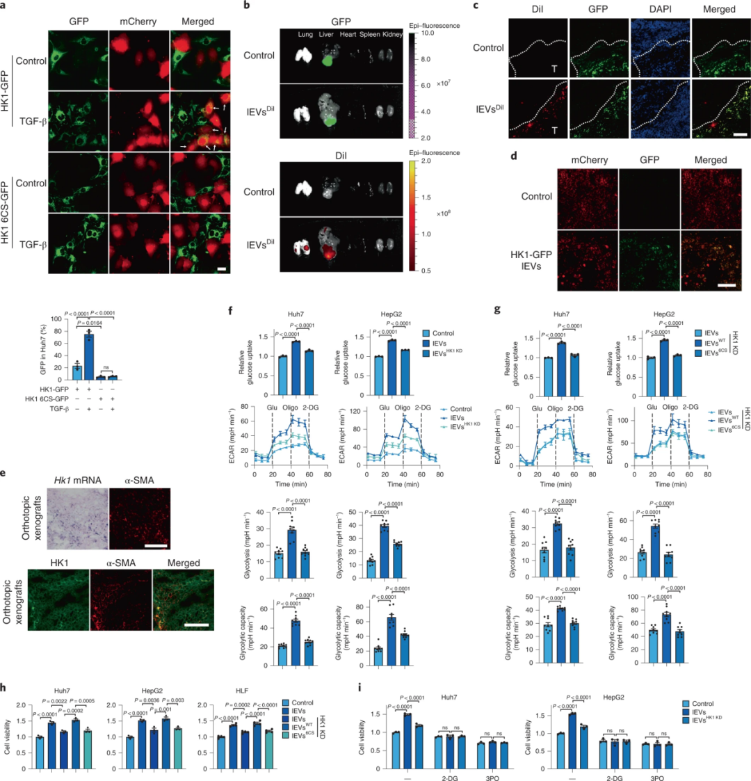
为了研究纤维化过程中细胞间交流,研究者在LX-2肝星状细胞中分别提取了胞外大囊泡和胞外小囊泡,进行蛋白质组学分析。通过GO富集分析发现HK1是TGF-β刺激后胞外大囊泡中最为富集的蛋白之一。TGF-β能够促进小鼠肝星状细胞通过胞外大囊泡分泌HK1。研究者利用CCl4诱导的肝纤维化小鼠模型进行研究,发现纤维化伴随着胞外大囊泡外泌HK1。共聚焦结果显示,TGF-β处理促进了HK1从线粒体向质膜的转移。此外,过量表达TSG101显著增加了胞外大囊泡中HK1的分泌。表明HK1是通过胞外大囊泡从肝星状细胞特异性分泌的,TGF-β诱导线粒体HK1运输到质膜,而TSG101进一步协助HK1通过胞外大囊泡分泌。
新闻图片2
图1.TGF-β诱导肝纤维化中lEV HK1的分泌

2、HK1的棕榈酰化促进了HK1靶向质膜的分泌

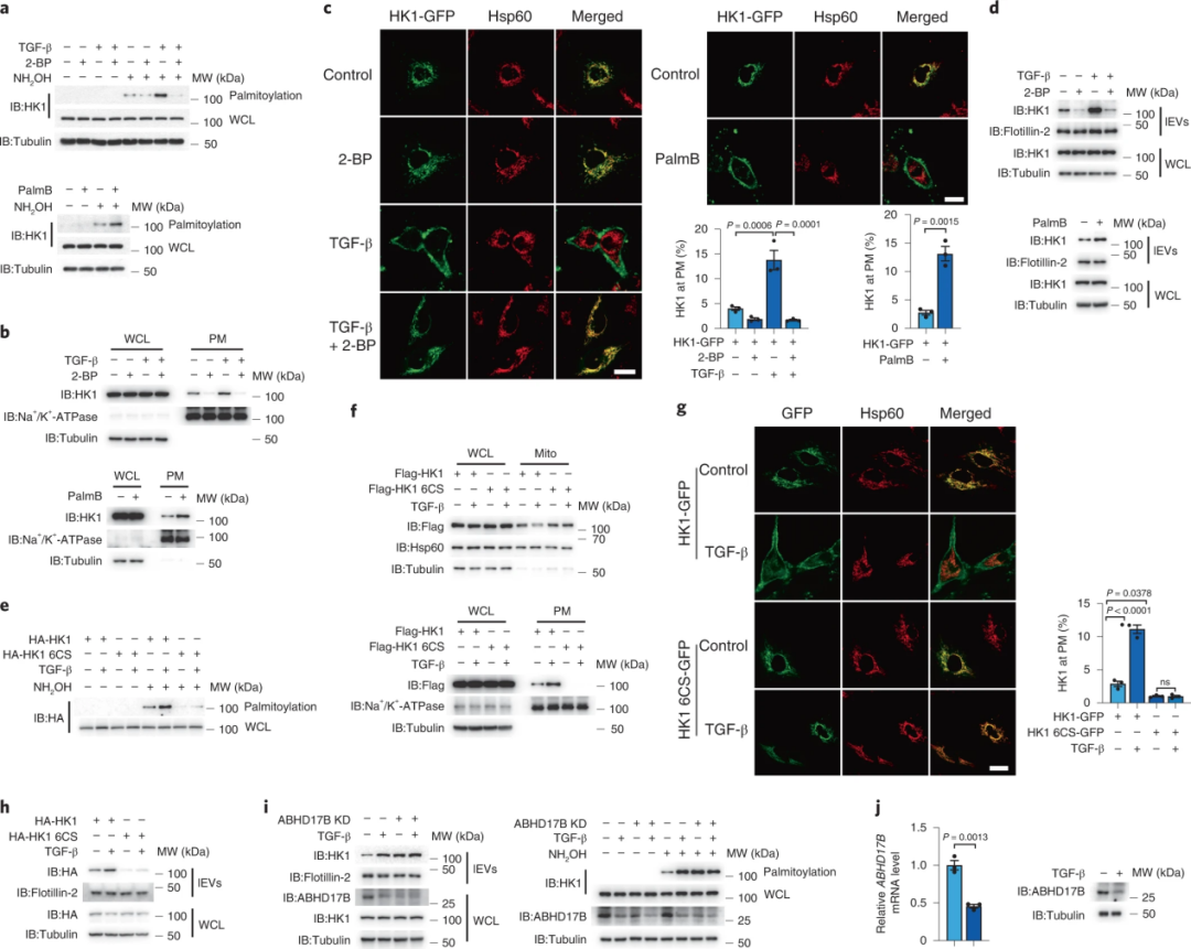
研究者发现用去棕榈酰化酶抑制剂棕榈抑素B(PalmB)或TGF-β处理能够显著增强HK1棕榈酰化程度,而用棕榈酰化抑制剂2-溴棕榈酸酯(2-BP)处理,则去除了HK1的棕榈酰化。此外,即使用TGF-β处理,HK1在质膜上的定位仍会被2-BP阻断,而当没有TGF-β处理时,会被PalmB增强。表明TGF-β诱导的棕榈酰化有利于HK1从线粒体转移到质膜,然后通过胞外大囊泡分泌。敲除去棕榈酰化酶ABHD17B能够明显增强HK1的棕榈酰化和分泌,并且影响了TGF-β对HK1的诱导。因此,在肝纤维化过程中,TGF-β通过抑制ABHD17B依赖的HK1的去棕榈酰化来促进HK1的分泌。
新闻图片3
图2.TGF-β诱导HK1棕榈酰化并向质膜运输

3、HCC细胞劫持来源于肝星状细胞的lEV HK1以加速糖酵解过程

研究者对CCLE进行分析发现,肝癌细胞表达的HK1水平相对较低。此外,通过共聚焦观察及对肝癌相关模型进行实验发现,HCC细胞中的HK1蛋白可能不是自身表达的,而是来源于对肝星状细胞分泌的lEV HK1的摄取。鉴于HK1在糖酵解中的重要作用,作者研究发现Huh7和HepG2细胞葡萄糖吸收和胞外酸化率(ECAR)明显升高的现象在HK1敲除的情况下没有发生。当重新表达HK1时,可以提高Huh7和HepG2细胞葡萄糖摄取量、ECAR的能力以及细胞增殖情况。此外,用糖酵解抑制剂处理Huh7和HepG2细胞时,lEVs不再促进细胞增殖。表明肝星状细胞释放的HK1通过糖酵解重编程促进HCC细胞的增殖。
新闻图片4
图3.HCC细胞劫持来源于肝星状细胞的lEV HK1以促进糖酵解

4、HSC衍生的lEV HK1促进小鼠模型中的HCC进展

为了进一步探索lEV HK1与HCC之间的关系,作者对小鼠肝癌模型进行研究,发现lEV HK1显著促进肿瘤生长,并且伴随着Ki67的蛋白水平升高。通过对Hk1f/fGfap-Cre的小鼠进行杂交,得到在肝星状细胞中特异性敲除Hk1的小鼠(Hk1f/fGfap-Cre),其肿瘤生长及HK1和Ki67表达受到抑制。此外,研究者发现肝星状细胞来源的HK1能明显促进肝癌的肺部转移,且转移组织中的HK1表达升高,表明lEV HK1能够促进肿瘤的进展。
新闻图片5
图4.不同条件诱导的小鼠模型证明了lEV HK1在促进HCC进展中的作用

5、Nur77抑制HSC分泌lEV HK1以抑制肝癌的发展进程
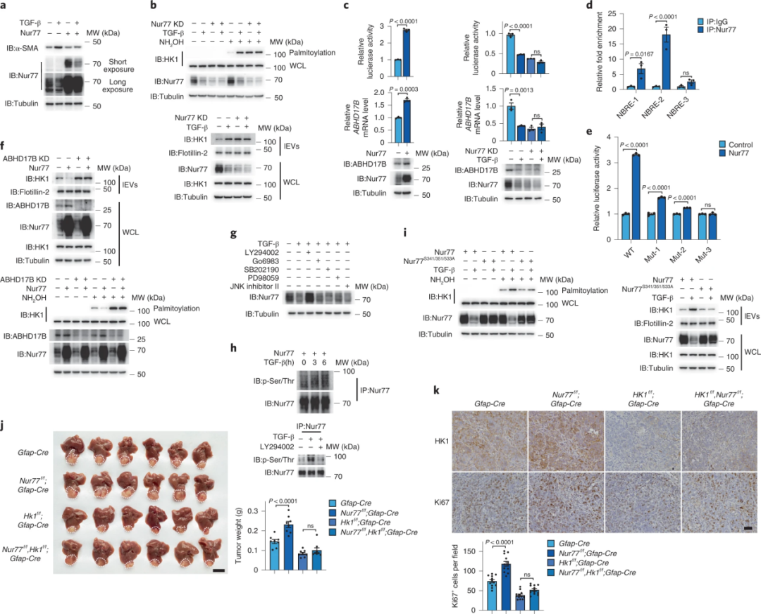
据报道,孤核受体Nur77可抑制TGF-β诱导的纤维化。研究者通过将Nur77转染到LX-2细胞中证实了这一点。Nur77能够上调ABHD17B表达,敲除Nur77或敲除ABHD17B后,lEV HK1的分泌增多且棕榈酰化增强。表明Nur77抑制lEV HK1棕榈酰化以阻碍 HK1的分泌。研究者利用不同蛋白激酶的抑制剂处理LX-2细胞,发现PI3K-Akt途径的抑制剂LY294002能阻断TGF-β诱导的Nur77的降解。此外,当HK1在肝星状细胞中被特异性敲除时,Nur77的缺失不再影响肿瘤生长。表明Nur77通过抑制肝星状细胞分泌lEV HK1,从而抑制肝癌的发展进程。
 
新闻图片6
图5.Nur77抑制HSC分泌lEV HK1

6、小分子PDNPA靶向Nur77以抑制lEV HK1的分泌

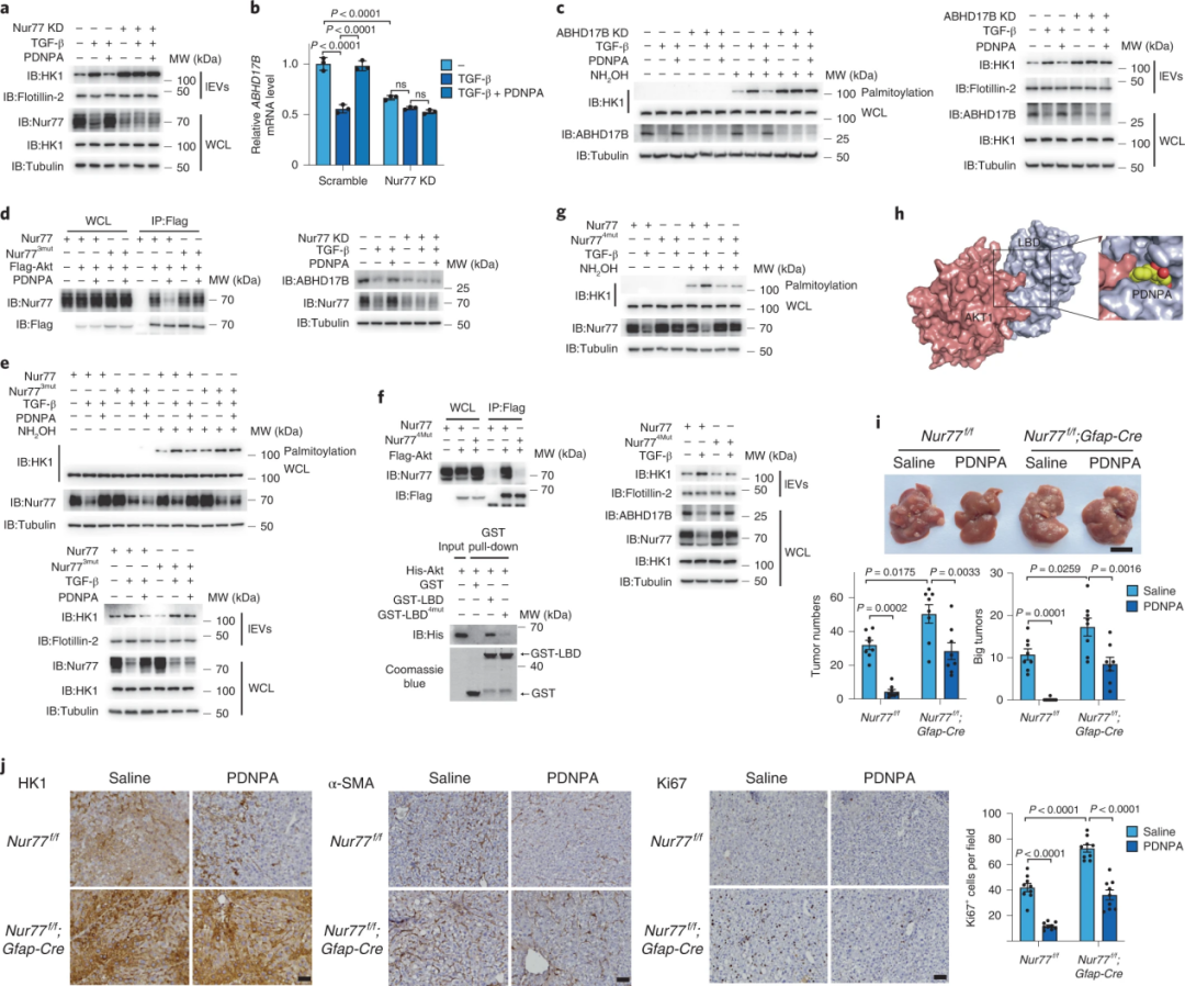
研究者通过筛选发现小分子化合物PDNPA能与Nur77配体结合域结合,由此阻碍了Akt与Nur77的相互作用,并且显著修复TGF-β降低的Nur77蛋白水平,抑制HK1的外泌。此外PDNPA在基因和蛋白水平上恢复了ABHD17B的表达,从而阻止了TGF-β诱导的HK1棕榈酰化和分泌。在小鼠肝细胞癌模型中,PDNPA能够显著减少肿瘤数目及肿瘤组织中HK1和Ki67的表达。在肝星状细胞中特异性删除Nur77后,PDNPA作用被削弱。因此,PDNPA诱导的Nur77表达的升高通过抑制肝星状细胞分泌lEV HK1从而抑制肝癌的发展进程。
新闻图片7
图6.PDNPA诱导Nur77的表达以抑制lEV HK1的分泌

结论

上述研究表明,在肝纤维化过程中,肝星状细胞中TGF-β能通过PI3K-Akt途径诱导Nur77降解,导致ABHD17B的表达受到抑制,因此增强了HK1的棕榈酰化,促进HK1转移到质膜并通过lEVs分泌。而肝星状细胞来源的lEV HK1能够被HCC细胞劫持来促进糖酵解重编程和肝癌的发展进程。此外,研究发现小分子化合物PDNPA靶向Nur77以抑制TGF-β诱导的HK1分泌,从而有效延缓肝癌发病。

参考文献
[1]Duran, A. et al. p62/SQSTM1 by binding to vitamin D receptor inhibits hepatic stellate cell activity, fibrosis, and liver cancer. Cancer Cell 30, 595–609 (2016).
[2]Yoshimoto, S. et al. Obesity-induced gut microbial metabolite promotes liver cancer through senescence secretome. Nature 499, 97–101 (2013).
[3]Liu, X., Hu, H. & Yin, J. Q. Therapeutic strategies against TGF-β signaling pathway in hepatic fibrosis. Liver Int. 26, 8–22 (2006).
[4]Han, S. et al. Activated hepatic stellate cells promote hepatocellular carcinoma cell migration and invasion via the activation of FAK-MMP9 signaling. Oncol. Rep. 31, 641–648 (2014).
[5]Lin, N. et al. Activated hepatic stellate cells promote angiogenesis in hepatocellular carcinoma by secreting angiopoietin-1. J. Cell. Biochem. 121, 1441–1451 (2020).
[6]Ge, Y. et al. Hepatocellular carcinoma-derived exosomes in organotropic metastasis, recurrence and early diagnosis application. Cancer Lett. 477, 41–48 (2020).
[7]Li, X. et al. The significance of exosomes in the development and treatment of hepatocellular carcinoma. Mol. Cancer 19, 1 (2020).
[8]Mejias, M. et al. CPEB4 increases expression of PFKFB3 to induce glycolysis and activate mouse and human hepatic stellate cells, promoting liver fibrosis. Gastroenterology 159, 273–288 (2020).
[9]Amendola, C. R. et al. KRAS4A directly regulates hexokinase 1. Nature 576, 482–486 (2019).

 
 

上一篇

解锁“被定时的生命”:​杜氏肌营养不良症治疗研究及小鼠模型

下一篇

模式动物之一小鼠实验动物遗传质量控制检测方法介绍

更多资讯

我的询价