其他1号染色体替换系小鼠(B6-Chr1SJ、B6-Chr1LY、B6-Chr1ZZ2)的表型特征
除了B6-Chr1BLD小鼠,研究人员还初步研究了其他的1号染色体替换系小鼠(B6-Chr1SJ、B6-Chr1LY、B6-Chr1ZZ2)的表型特征,其中雌性小鼠在高脂喂养后具有更显著的脂质代谢紊乱特征,可能是潜在的高血脂研究模型。
●喂食HFD的雄性B6-Chr1SJ小鼠在体重和脂质代谢方面表现出显著异常,而喂食HFD雌性B6-Chr1SJ小鼠在重量、脂质代谢和肝脏损伤方面表现出明显异常。
●喂食HFD的雄性B6-Chr1LY小鼠仅在脂质代谢方面表现出显著异常,而喂食HFD雌性B6-Chr1RY小鼠在体重、脂质代谢和肝脏损伤方面表现出明显异常。
●喂食HFD的雄性B6-Chr1ZZ2小鼠仅在脂质代谢和肝脏损伤方面表现出显著异常。雌性HFD喂养的B6-Chr1ZZ2小鼠在体重、脂质代谢和肝脏损伤方面表现出显著异常。
总结
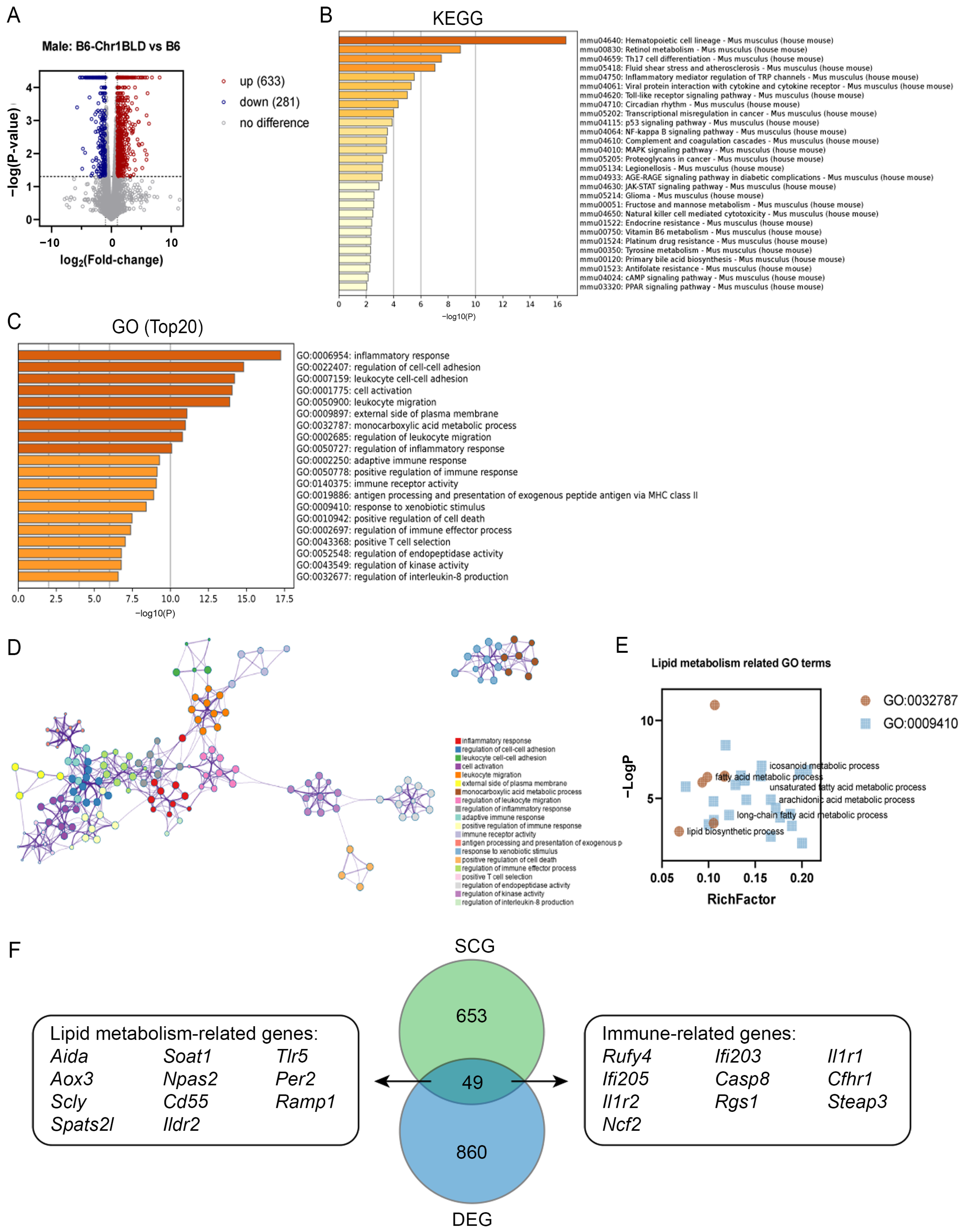
该研究通过一系列实验证实 HFD饲喂的雌性B6-Chr1SJ、B6-Chr1LY、B6-Chr1ZZ2和HFD饲喂的雄性B6-Chr1BLD具有显著的高脂血症表型,这些小鼠的体重、肝脏组织中的炎症浸润和脂质积聚水平以及血清中脂质代谢相关因子的释放均显著高于对照小鼠。通过对B6-Chr1BLD系进行RNA-Seq和全基因组测序分析,发现雄性B6-Chr1BLD小鼠在脂质代谢途径中表现出DEG和SNPs富集基因的差异,主要脂质代谢相关基因包括Aida、Soat1、Scly和Ildr2等可能参与了雄性高脂血症B6-Chr1B LD小鼠的病理过程。综上,雌性B6-Chr1SJ、B6-Chr1LY、B6-Chr1ZZ2和雄性B6-Chr1BLD小鼠可以作为基于多基因相互作用的新型高脂血症小鼠模型。

图4. 通过表型筛选鉴定1号染色体替换系作为新的高血脂模型
野鼠替换系应用于临床前研究的展望
在老年人群中,女性高血脂的比例高于男性,而在中青年人群中,男性高血脂的发病率和危害通常高于女性[4-5]。该研究结果佐证了雄性B6-Chr1BLD可能在未来成为男性高脂血症患者的模型。而雌性B6-Chr1SJ、B6-Chr1LY和B6-Chr1ZZ2可能成为女性患者的重要疾病模型,但仍需进一步鉴定老年小鼠的相关代谢表型。
高脂血症在临床上分为三种主要类型,包括TG升高型、CHO升高型以及TG和CHO共同升高型[6]。该研究中的四个Chr 1替换品系可对应到临床的不同分类。HFD喂养的雄性和雌性B6-Chr1SJ系、雄性和雌性的B6-Chr1LY系和雄性B6-Chr1BLD系属于CHO升高型,雌性B6-Chr1ZZ2系属于TG升高型,雄性B6-CHR1 ZZ2则属于TG和CHO均升高的混合型。Chr 1替换品系可以模拟高脂血症的各种类型,可以更好地帮助药物筛选和评价。
与现有的近交系相比,野鼠替换系携带了自然环境导致的突变,具有更丰富的基因多样性和疾病易感性,可以更好地模拟人群。对于多基因导致的复杂疾病,如肥胖、高脂血症、NASH、阿尔兹海默症、系统性红斑狼疮等,野鼠替换系可以作为更合适的机制研究和药物靶点发掘的动物模型。同时,在临床前动物实验中,利用野鼠替换系的基因多样性,可以更好地反映药物对于不同基因特征群体的药效和毒副作用,进而指导临床实验研究。
集萃药康“野鼠项目”
集萃药康“野鼠项目”是以野外捕捉的小鼠作为遗传材料供体,通过不断与近交系小鼠C57BL/6JGpt交配和筛选,培育出仅有一对染色体来源于野外小鼠,其余19对染色体仍是C57BL/6JGpt来源的全新近交系。获得的染色体替换系根据其表征不同,可应用于代谢、神经、免疫等不同研究领域。
野鼠明星品系推荐:野鼠750(B6-Chr1YP1)
在C57BL/6JGpt基础上引入了野生小鼠1号染色体从而获得的新模型,具有代谢易感特征,是一个更合适的代谢性疾病研究模型,可应用于肥胖、脂肪肝、血脂代谢紊乱、心血管疾病方向研究,同时可作为一个临床前药物评价模型,用于减重、降脂及NASH治疗药物的药效评价。
模型特点:
●肥胖:8周龄后呈现自发肥胖表型,摄食量显著增加。
●糖代谢异常:轻度持续血糖升高,胰岛素抵抗。
●●脂代谢异常:8周龄后胆固醇水平随年龄增加显著升高,西方饮食(WD)诱导后进一步升高。
NAFLD/NASH:26周龄时可观察到明显的脂肪肝表型。WD诱导下,进一步加速NASH病症出现,包括脂肪变性、小叶炎症等,同时表现出中等程度纤维化。
参考文献:
1.Moghbeli, M.; Khedmatgozar, H.; Yadegari, M.; Avan, A.; Ferns, G.A.; Ghayour Mobarhan, M. Cytokines and the immune response in obesity-related disorders. Adv. Clin. Chem. 2021, 101, 135–168.
2.Tilg, H.; Adolph, T.E.; Dudek, M.; Knolle, P. Non-alcoholic fatty liver disease: The interplay between metabolism, microbes and immunity. Nat. Metab. 2021, 3, 1596–1607.
3.Schaftenaar, F.; Frodermann, V.; Kuiper, J.; Lutgens, E. Atherosclerosis: The interplay between lipids and immune cells. Curr. Opin. Lipidol. 2016, 27, 209–215.
4.Beyene, H.B.; Olshansky, G.; AA, T.S.; Giles, C.; Huynh, K.; Cinel, M.; Mellett, N.A.; Cadby, G.; Hung, J.; Hui, J.; et al. High-coverage plasma lipidomics reveals novel sex-specific lipidomic fingerprints of age and BMI: Evidence from two large population cohort studies. PLoS Biol. 2020, 18, e3000870.
5.Bakx, J.C.; van den Hoogen, H.J.; Deurenberg, P.; van Doremalen, J.; van den Bosch, W.J. Changes in serum total cholesterol levels over 18 years in a cohort of men and women: The Nijmegen Cohort Study. Prev. Med. 2000, 30, 138–145.
6.Nelson, R.H. Hyperlipidemia as a risk factor for cardiovascular disease. Prim. Care. 2013, 40, 195–211.