江苏集萃药康生物科技股份有限公司品牌商

7

手机商铺

qrcode
商家活跃:
产品热度:
  • NaN
  • 0.7000000000000002
  • 0.7000000000000002
  • 1.7000000000000002
  • 0.7000000000000002
斑点鼠(基因编辑KO/CKO小鼠)
¥10000 - 20000
品牌商

江苏集萃药康生物科技股份有限公司

入驻年限:7

  • 联系人:

    药康生物

  • 所在地区:

    江苏 南京市 浦口区

  • 业务范围:

    抗体、细胞库 / 细胞培养、技术服务、试剂、耗材、实验室仪器 / 设备

  • 经营模式:

    生产厂商 代理商 科研机构

在线沟通

公司新闻/正文

集萃药康斑点鼠助力铜绿假单胞菌感染机制和疫苗研究

1446 人阅读发布时间:2022-04-24 17:39

新闻图片1
铜绿假单胞菌绿脓杆菌感染仍然是全球公共卫生的主要威胁,需要新的安全有效的疫苗来预防由铜绿假单胞菌引起的感染。铜绿假单胞菌PAO1(P. aeruginosa PAO1)是一种广泛用于制备疫苗的实验室菌株X射线灭活的PAO1(XPa)上清液中发现了核酸8-羟基鸟苷(8-OHG)。XPa在体外刺激了DCs(dentritic cell)中的cGAS-STING通路和Toll样受体,DC最终发生了凋亡和细胞焦亡。在体外,由XPa刺激的DC诱导CD8+T细胞增殖并在体内产生免疫记忆。XPa保护肺炎模型中的小鼠免受PAO1或耐多药临床分离株W9的感染。

202110月,四川大学华西医院生物治疗与癌症中心国家重点实验室王震玲团队Signal Transduction and Targeted Therapy发表题为“A novel inactivated whole-cell Pseudomonas aeruginosa vaccine that acts through the cGAS-STING pathway”的文章该研究采用集萃药康Tlr4-KO(B6/JGpt-Tlr4em26Cd1829/Gpt)小鼠报道了一种抗铜绿假单胞菌感染的X射线灭活全细胞疫苗的新机制
正文
 
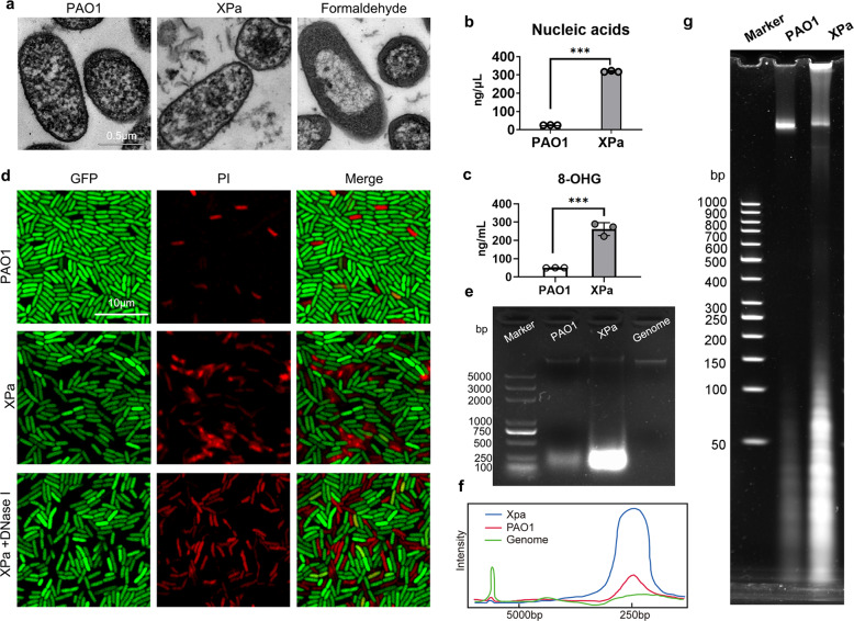
  1. X射线辐照诱导PAO1核酸释放
团队通过透射电子显微镜观察了X射线照射后PAO1的形状。PAO1细胞显示出一致的密度,DNA分子和电子光物质几乎随机分布在细胞的所有部位。同时测试了XPa和PAO1上清液中核酸和8-OHG的浓度核酸浓度从25.4±0.5ng/μL显著增加至319.4±3.6ng/μL(约13倍)。8-OHG的浓度从50.02 ± 0.63 ng/mL显著增加至261.90 ± 35.18 ng/mL(约5倍)。表明细胞中的核酸被X射线照射破坏并释放到细胞外环境中
新闻图片2
图1. XPa的形态和生化特征

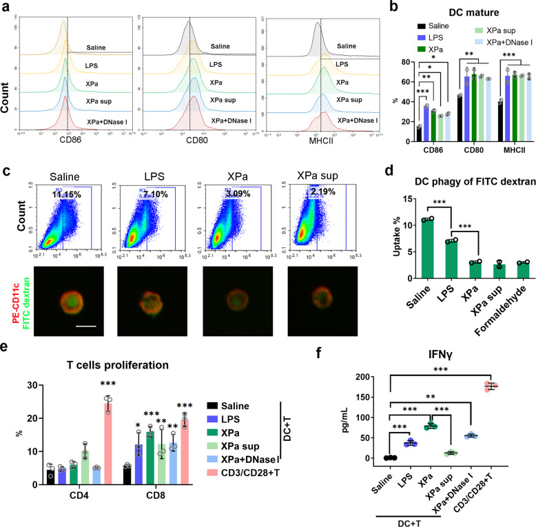
2XPa调节DC功能
在XPa刺激后评估了骨髓来源的树突状细胞(BMDC)的功能。DCsXPa刺激后显著上调CD86、CD80MHCII表达。成熟的DCs表现出下调的吞噬能力,DC将处理过的抗原呈递给T细胞并在抗原特异性T细胞反应期间引发T细胞增殖
新闻图片3
图2. XPa对DC功能的影响

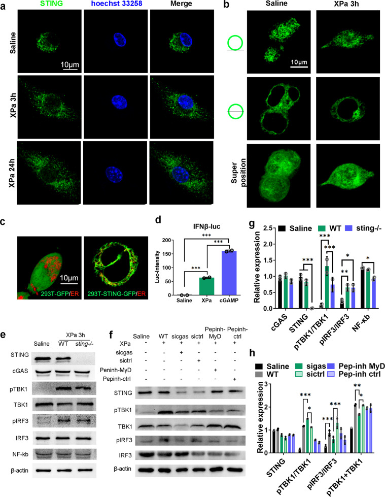
3XPa激活DCs中的STING
通过XPa刺激的BMDCs中的免疫荧光染色观察了STING的运动。与XPa一起孵育的 DC显示出细胞形态的改变(形成伪足),通过慢病毒感染构建了293T-STING-GFP细胞,并用XPa刺激细胞3h后,发现细胞核周围有凝聚的绿色荧光。在293T-STING-GFP中,STING 定位于内质网(ER)。为了证实STING途径的激活,将IFN-β启动子-荧光素酶(Luc)质粒转染到293T-STING-GFP中,293T-STING-GFP-Luc细胞在受到 cGAMP(STING激动剂)刺激时产生高荧光素酶强度(160.5±3.54),在XPa刺激时产生的强度为63.5±2.12,约为cGAMP40%。表明XPa激活了cGAS-STING途径
新闻图片4
图3. XPa激活BMDCsSTING

4、XPa激活cGAS-STING通路
由于全细胞疫苗含有多种抗原,XPa的作用机制涉及复杂的通路,包括MyD88非依赖性途径(cGAS-STING)MyD88依赖性途径(TLRs)。研究中,Pepinh-MyD(MyD88抑制剂)sicgas(cgassiRNA)用于分析XPa激活的BMDCsTLRcGAS-STING途径的影响,表明DCsXPa的反应主要取决于cGAS-STINGTLR,并且cGAS-STING占主导地位。
新闻图片5
图4. XPa刺激的DCs中激活的通路以及免疫和感染过程中的免疫反应

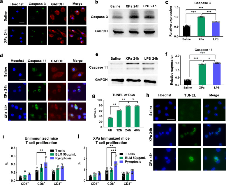
5DCs凋亡和焦亡
研究中,XPa刺激后BMDCs经历了细胞凋亡和细胞焦亡。Caspase 3为细胞凋亡的标志物,Caspase 11为细胞焦亡的标志物在XPa刺激后Caspase 3在几乎所有的DCs 中都有表达,但只有少数DCs表达Caspase 11。表明细胞凋亡和细胞焦亡共同调节XPa 引发的免疫反应,细胞凋亡是主要结果
新闻图片6
图5. XPa体外免疫后DCs发展

6XPa诱导的记忆T细胞
为了探索T细胞类型对疫苗免疫反应的变化,团队在一次XPa免疫后两周收集了小鼠的血液、左腹股沟淋巴结和脾脏,测试了CD8+T细胞和CD4+T细胞比例, CD8+T细胞在淋巴结和脾脏中增加,血液中没有增加。XPa免疫两周后,淋巴结中的CD8+TEM减少,但CD4+T细胞的数量没有变化。CD4+ TCMs在淋巴结中的比例增加,而在血液和脾脏中保持不变
新闻图片7
6. 体内T细胞和炎症因子

7XPa保护肺炎模型中的小鼠免受PAO1W9的感染
XPa在由PAO1引起的急性细菌性肺炎小鼠模型中表现出积极的保护作用。在用PAO1感染后,WT小鼠在第2天全部死亡,XPa处理的动物体重没有观察到差异
新闻图片8
7. 疫苗对小鼠的保护作用

结论
文章研究了一种名为XPa针对铜绿假单胞菌的灭活全细胞疫苗。XPa在由PAO1W9诱导的小鼠急性肺炎模型中显示出良好的保护作用。比较了cGAS-STINGTLRs通路发现了一种针对铜绿假单胞菌感染的辐照灭活全细胞疫苗的新机制

集萃药康是一家专业从事实验动物小鼠模型的研发、生产、销售及相关技术服务的高新技术企业,系亚洲小鼠突变和资源联盟企业成员以及科技部认定的国家遗传工程小鼠资源库共建单位。公司基于实验动物创制策略与基因工程遗传修饰技术,为客户提供具有自主知识产权的商品化小鼠模型,同时开展模型定制、定制繁育、功能药效分析等一站式服务,满足客户在基因功能认知、疾病机理解析、药物靶点发现、药效筛选验证等基础研究和新药开发领域的实验动物小鼠模型相关需求。
集萃药康2018年启动了斑点鼠计划,目标是获得小鼠全部蛋白编码基因的CKO/KO模型资源库,实现小鼠敲除模型的产品化。当前,斑点鼠总品系数量达22000+,覆盖肿瘤、代谢、免疫、发育、DNA及蛋白修饰等诸多热门领域,满足不同方向科研人员实验用鼠需求。更多品信息需求,请登录集萃药康小鼠商城(gempharmatech.com)搜索。




 

上一篇

集萃药康成功登陆上交所科创板

下一篇

4月27日晚,跟随蔡尚博士探究肿瘤与菌群之间的奥秘

更多资讯

我的询价