斑点鼠助力急性梗阻性肾病向慢性化演变的机制研究
1315 人阅读发布时间:2022-04-08 14:47

输尿管阻塞是阻塞性肾病中最常见的问题之一,其中肿瘤、结石等导致的急性输尿管梗阻是肾后性急性肾损伤的常见病因,如果梗阻不能及时解除,将会向慢性化进展,最终造成梗阻侧肾功能完全丧失。如何预防阻塞性肾病的发展并且帮助「梗阻解除后的损伤肾脏」可逆性的完全恢复,而不向慢性化演变,仍是临床实践中的一个巨大挑战。
细胞焦亡属于程序性细胞死亡,表现为细胞膜失去完整性,导致膜内外渗透压差失衡而最终引起细胞膜破裂和细胞内容物的释放。前期研究发现 GSDMD 和 GSDME 是介导细胞焦亡的关键分子,最近研究发现 Caspase- 3 介导的 GSDME 剪切也能够诱导细胞焦亡,这同样是不依赖炎症小体的,这种细胞焦亡又被称作次级坏死通路。
2021年3月,福建医科大学附属第一医院肾内科许艳芳研究团队在Cell death & Differentiation发表了题为「GSDME-mediated pyroptosis promotes inflammation and fibrosis in obstructive nephropathy」的文章。该研究采用集萃药康 Casp3-flox(B6 /JGpt-Casp3em1Cflox/Gpt)小鼠,报道了输尿管梗阻引起的肾小管损伤的主要原因是TNFα/Casp3 /GSDME 介导的细胞焦亡反应,该作用会进一步导致肾积水、炎症反应和肾纤维化的发展。这种新型分子机制也为梗阻性肾病的治疗提供有价值的治疗见解。
正文
-
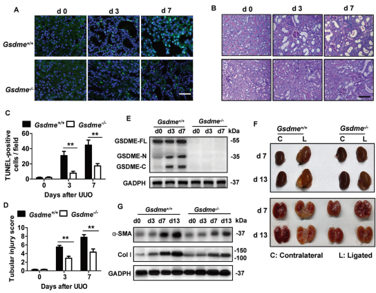
阻塞的肾脏中 Casp3 和Gsdme均被激活,敲除Gsdme 可改善输尿管梗阻引起的肾盂积水和纤维化
研究者重点研究了Casp3 -GSDME 介导的焦亡途径,他们发现 UUO(单侧输尿管梗阻)模型中阻塞肾脏中 Casp3 和 GSDME 的表达被激活。之后检测了 Gsdme 缺乏对UUO 诱导肾小管上皮细胞死亡和病理改变的影响,发现GSDME 介导的焦亡参与了输尿管梗阻引起的肾积水、间质肾小管损伤和纤维化的进展。


图 1. Gsdme 缺乏可减轻 UUO 模型中的肾小管损伤、肾盂积水和纤维生成
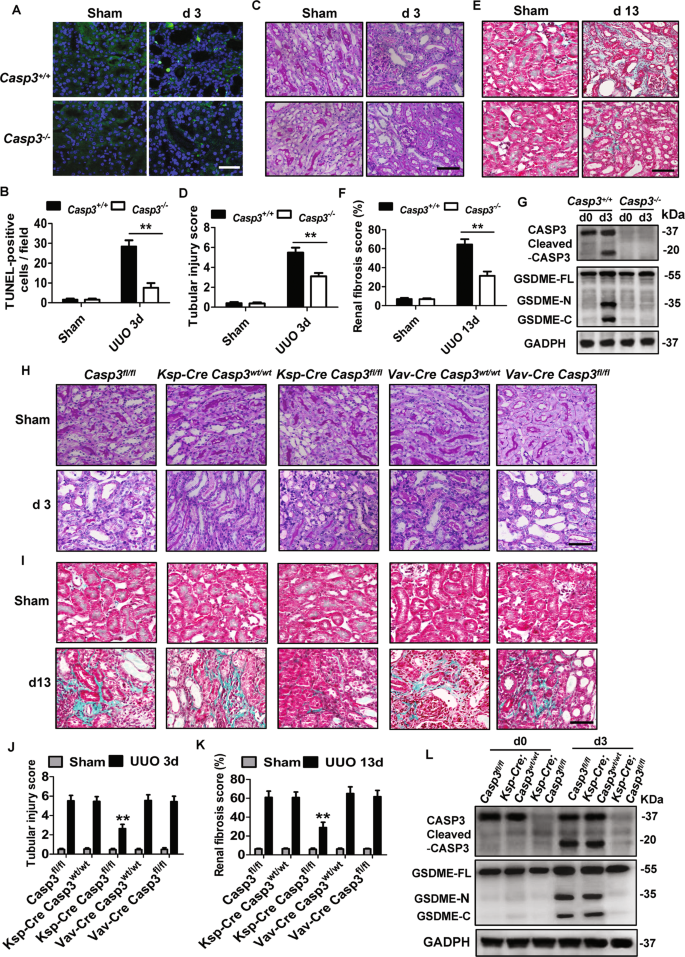
2、Casp3 /GSDME 介导的肾小管焦亡与梗阻性肾病的进展有关
为了进一步确定 Casp3 /GSDME 介导的肾小管细胞或造血细胞焦亡是否有助于阻塞性肾病的肾纤维化,研究者将 Casp3fl/fl 小鼠与 Ksp-Cre 和 vav-cre 分别交配得到 RTCs(肾小管细胞)特异性和造血细胞特异性敲除 Casp3 小鼠,通过对两种小鼠的检测,发现不是浸润性免疫细胞导致 RTCs 细胞的焦亡,而是Casp3 /GSDME介导的 RTCs 细胞的焦亡,是主要导致输尿管梗阻引起肾损伤和纤维化的进展。
图 2. 肾小管 Casp3特异性缺失的 UUO 小鼠中,肾小管损伤和纤维生成减少,但在造血细胞中没有减少
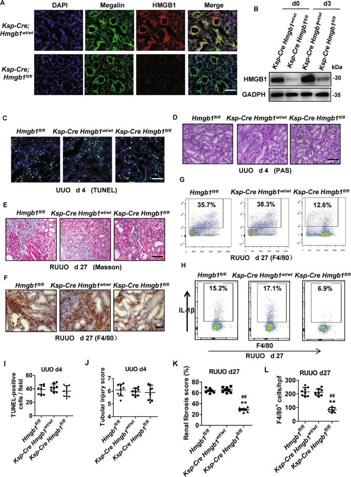
3、小管细胞焦亡促进 HMGB1 分泌和巨噬细胞和中性粒细胞募集,焦亡小管细胞释放的 HMGB1 促进了梗阻性肾病的进展
HMGB1 是一种核蛋白,一旦从受损或坏死的细胞中释放出来,就会充当DAMP(Danger-associated molecular pattern)。细胞外 HMGB1 诱导巨噬细胞和单核细胞产生和释放促炎细胞因子和趋化因子。研究表明焦亡小管细胞死亡释放的 HMGB1 触发了炎症反应,从而驱动了 UUO 后纤维化的进展。

图 3. 在 R-UUO(Reversible unilateral ureteral obstruction,可逆性单侧输尿管梗阻)模型中,肾小管细胞中特异性缺失的 Hmgb1 减少了纤维化进展和炎症细胞浸润
结论

研究表明,GSDME 的表达水平决定了Casp3 激活细胞的死亡类型。GSDME 高表达时,细胞在「凋亡刺激」下发生焦亡,如 TNFα途径。研究者发现,梗阻发生时,肾小管上皮细胞的DSDME 表达升高,并且被 Caspase3 激活和剪切,GSDME 的 N 端将会转移到细胞膜上打孔,从而导致细胞死亡。由 TNFα/Casp3 /GSDME 介导的死亡小管细胞释放的 HMGB1 驱动免疫细胞的招募和激活,从而促进阻塞性肾病的进展。如果突变 GSDME 的功能位点,就能阻断肾小管上皮细胞的焦亡,所以,干预 GSDME 的功能位点,阻断 GSDME 执行细胞焦亡的功能,可能是未来治疗梗阻性肾病的关键靶点。
综上,该研究阐明了输尿管梗阻所致肾病的重要机制。输尿管梗阻后,TNFα/Casp3 /GSDME 信号介导肾小管焦亡,触发 HMGB1 的释放和炎症小体的激活,最终导致肾小管丢失,发展为肾积水和肾纤维化。针对 Casp3 /GSDME 介导的焦亡的治疗策略可能被证明对进行性梗阻性肾病有用。这种新型分子机制也为梗阻性肾病的治疗提供有价值的治疗见解。