2022年1月10日,江鹏课题组在 Molecular Cell 期刊上发表了题为”Citrulline depletion by ASS1 is required for proinflammatory macrophage activation and immune responses” 的研究论文。研究表明:干扰素γ(IFN-γ)和/或脂多糖(LPS)刺激促进信号转导剂和转录激活剂1(STAT1)介导的精氨酸琥珀酸酯合成酶(ASS1)转录和Janus激酶2(JAK2)介导的ASS1在酪氨酸87处的磷酸化,从而导致瓜氨酸的耗竭。反之,增加的瓜氨酸直接与JAK2结合并抑制JAK2-STAT1信号传导。阻断ASS1介导的瓜氨酸耗竭会抑制宿主对体内细菌感染的防御。本研究应用Lyz2-iCre,ASS1flox/flox,JAK2flox/flox(集萃药康斑点鼠计划品系)等转基因小鼠揭示了尿素循环代谢酶ASS1及其底物瓜氨酸在先天免疫反应中的重要作用。

结果1 促炎刺激通过促进ASS1的表达来重新调节瓜氨酸
在BMDMs中,IFN-γ和LPS单独或联合可诱导ASS1和ARG1 mRNA表达增强。ASS1将瓜氨酸和天冬氨酸转化为精氨酸琥珀酸。因此,ASS1的增加可能会增加瓜氨酸的消耗。且液相色谱-质谱(LC-MS)分析显示,LPS和/或IFN-γ刺激下的BMDMs中瓜氨酸浓度急剧下降,但鸟氨酸或精氨酸没有下降。总的来说,在LPS和/或IFN-γ触发JAK2-STAT1信号通路和巨噬细胞激活过程中,ASS1是不可或缺的,并且通过ASS1的表达来调节瓜氨酸代谢。
图1 LPS和/或IFN-γ刺激重组瓜氨酸代谢,ASS1在促炎巨噬细胞激活中发挥作用
结果2 ASS1是JAK2-STAT1信号转导的转录靶点
用LPS和/或IFN-γ刺激来自Lyz2-iCre和Lyz2-iCre×JAK2fl/fl小鼠的BMDMs,发现敲除JAK2可以降低活化巨噬细胞中ASS1的表达并阻碍ASS1的增强。通过分析ASS1的基因组序列,确定了两个潜在的STAT1响应GAS元件REs。此外,通过染色质免疫沉淀检测显示当BMDMs受到LPS和IFN-γ或单独LPS的刺激时,STAT1与这些元素结合。而JAK2的敲除废除了STAT1与这两个REs的结合。这些数据表明,ASS1是STAT1的一个转录靶点。
图2 促炎刺激作用下STAT1在转录上促进ASS1表达
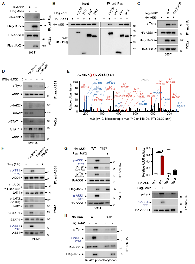
结果3 JAK2使ASS1在酪氨酸87处磷酸化并增强其酶活性
免疫沉淀结果显示,ASS1与JAK2相结合。当ASS1与JAK2共表达时,观察到其强烈的酪氨酸磷酸化。此外,LPS和IFN-γ刺激可诱导WT (Lyz2-iCre) BMDMs中的ASS1磷酸化,但在Lyz2-iCre×JAK2fl/fl小鼠巨噬细胞中则没有磷酸化,这表明促炎刺激可触发JAK2依赖性的ASS1磷酸化。并且进一步通过MS和体外实验证明,JAK2使ASS1在酪氨酸87处发生磷酸化。
图3 JAK2使ASS1在Y87位点磷酸化并增强其酶活性
结果4 瓜氨酸抑制促炎巨噬细胞活化
瓜氨酸剂量依赖性地抑制JAK2和STAT1的磷酸化,相应地阻断LPS和/或IFN-γ诱导的ASS1和iNOS表达的增强,通过一系列实验证明瓜氨酸可能会反过来抑制JAK2-STAT1信号通路,从而抑制促炎巨噬细胞活化。
图4 高水平的瓜氨酸抑制JAK2-STAT1信号转导和促炎巨噬细胞激活
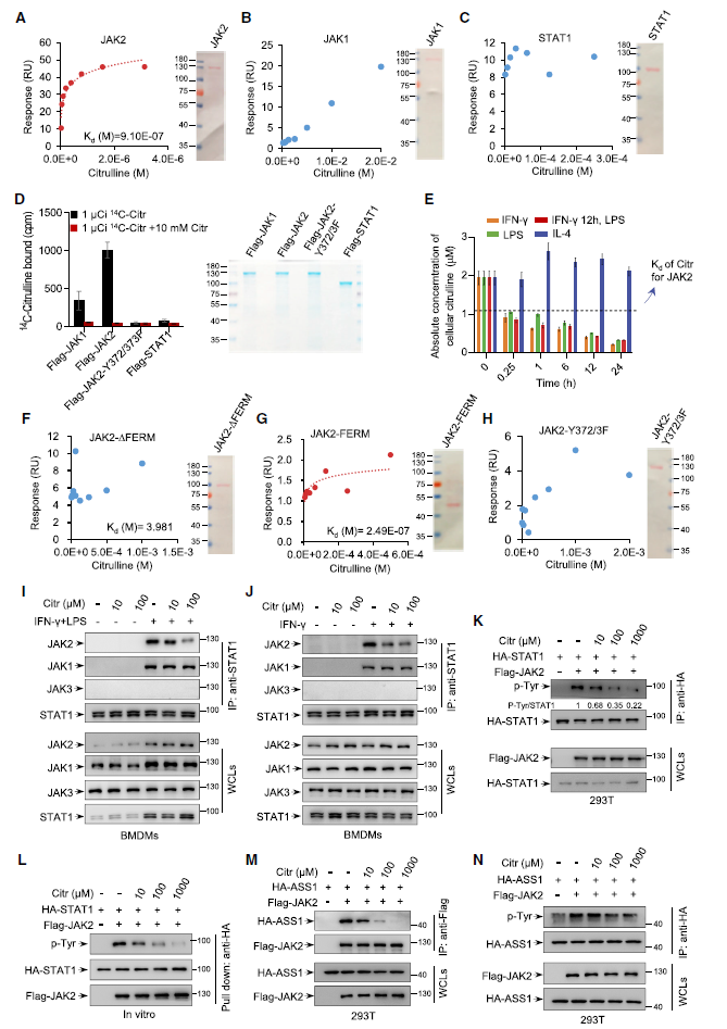
结果5 瓜氨酸直接结合到JAK2并抑制JAK2-STAT1信号
表面等离子体共振(SPR)分析结果显示,瓜氨酸可以直接与JAK2结合。通过比较各种JAK2突变体与瓜氨酸的结合能力,我们发现JAK2的FERM结构域负责其与瓜氨酸的结合。此外,瓜氨酸可以减弱JAK2对STAT1的磷酸化作用,并降低了JAK2对ASS1的结合和磷酸化。总的来说,与瓜氨酸结合可能会引起JAK2信号的强烈干扰,导致JAK2-STAT1信号的抑制。
图5 瓜氨酸直接与JAK2相互作用,抑制JAK2-STAT1信号通路
结果6 改变瓜氨酸代谢对人类促炎巨噬细胞活化至关重要
用人类巨噬细胞重复实验发现促炎刺激可能会增加人巨噬细胞中ASS1的表达,从而消耗瓜氨酸,激活促炎信号。

图6 瓜氨酸消耗对于人类促炎巨噬细胞的活化是必不可少的
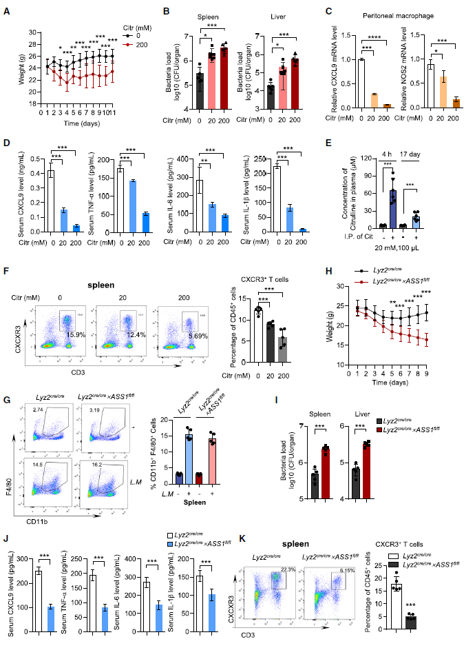
结果7 阻断瓜氨酸的消耗抑制了巨噬细胞的先天免疫反应
瓜氨酸负载降低了小鼠体重,增加了脾脏和肝脏的细菌负担。此外,从受感染小鼠中分离出的巨噬细胞显示出CXCL9和NOS2的表达减少,同时CXCL9、TNF-α、IL-6和IL-1β蛋白的血清丰度减少。与对照组动物相比,接受瓜氨酸的小鼠显示出明显较高的血浆瓜氨酸水平。Lyz2-iCre×JAK2fl/fl小鼠对李斯特菌(LM)的免疫力受损,表现为体重过度下降,细菌负担增加;CXCL9、TNF-α、IL-6和IL-1β蛋白的血清浓度下降以及脾脏对CXCR3+T细胞的招募受到抑制。这些数据表明瓜氨酸强烈抑制细菌宿主的防御,支持ASS1介导的瓜氨酸耗竭可能具有重要的免疫学结果的观点。
图7 阻断瓜氨酸的消耗抑制了巨噬细胞的先天免疫反应
结论
该文证实了在巨噬细胞的促炎症极化过程中,JAK2-STAT1信号通路的活化上调了ASS1的转录表达,同时在短时间内迅速磷酸化ASS1的Y87位点,从而提高了ASS1的酶活性和导致细胞内瓜氨酸快速和剧烈的消耗;更深入的研究验证,ASS1的敲除会导致巨噬细胞中瓜氨酸的累积,而高水平的瓜氨酸会与JAK2直接结合,从而削弱JAK2与IFNγR2和STAT1的结合,抑制JAK2-STAT1信号通路的活性,从而抑制巨噬细胞的促炎极化以及小鼠的抗拒感染能力。

图8 ASS1介导的瓜氨酸消耗直接调控了巨噬细胞的促炎症激活和免疫功能。
ASS1flox/flox mouse(品系编号:T009296)ASS1蛋白相关通路的机制研究
JAK2flox/flox mouse(品系编号:T052200)JAK2蛋白相关通路的机制研究
Lyz2-iCre mouse(品系编号:T003822)该品系使用表达于髓样细胞的特异性启动子去驱动Cre的表达,可作为髓样细胞内诱导LoxP重组的Cre工具鼠。
集萃药康斑点鼠计划为该研究提供了相应的模型支持。集萃药康斑点鼠计划旨在对小鼠基因组中可设计策略的所有蛋白编码和非编码基因逐一进行CKO/KO模型制作,最终形成小鼠全部基因型品系库,实现快速供鼠。当前,斑点鼠总品系数量达22000+,覆盖肿瘤、代谢、免疫、发育、DNA及蛋白修饰等诸多热门领域,满足不同方向科研人员实验用鼠需求。更多品信息需求,请登录集萃药康小鼠商城(gempharmatech.com)搜索。